采购电缆应该怎么选?应用场景-性能要求-成本控制
好的,根据您提供的全部文档内容,我将为您梳理出一套清晰、准确、专业的电缆采购指南。
核心摘要
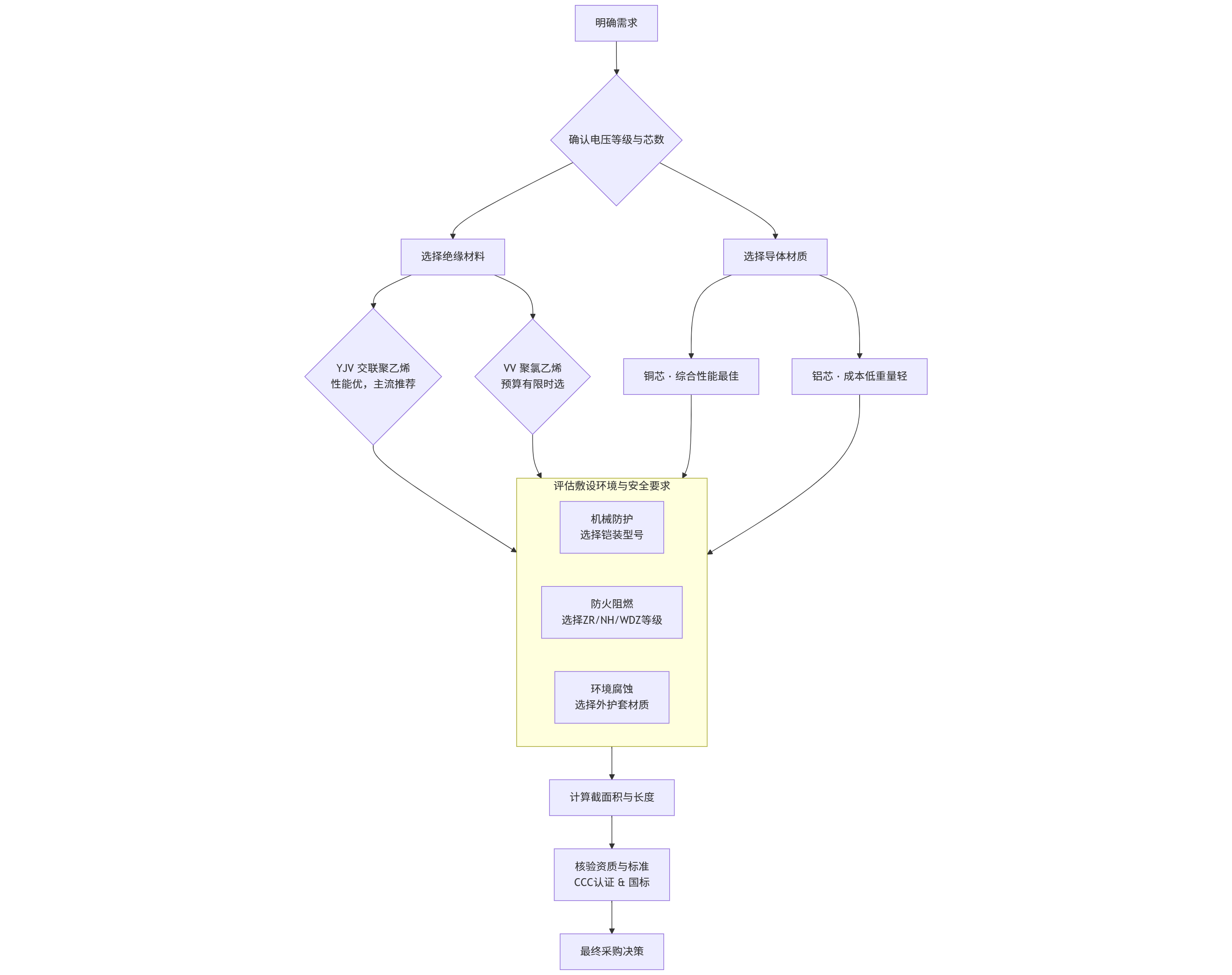
采购电缆绝非只看价格,而是一个综合性的技术决策。需基于 “应用场景-性能要求-成本控制” 三大支柱进行选择。其决策流程可概括为以下核心路径:

flowchart TD A[明确需求] --> B{确认电压等级与芯数}; B --> C[选择导体材质]; B --> D[选择绝缘材料]; D --> E{YJV 交联聚乙烯
性能优,主流推荐}; D --> F{VV 聚氯乙烯
预算有限时选}; C --> G[铜芯 · 综合性能最佳]; C --> H[铝芯 · 成本低重量轻]; E & F & G & H --> I; subgraph I [评估敷设环境与安全要求] direction LR I1[机械防护
选择铠装型号] I2[防火阻燃
选择zr/NH/WDZ等级] I3[环境腐蚀
选择外护套材质] end I --> J[计算截面积与长度]; J --> K[核验资质与标准
CCC认证 & 国标]; K --> L[最终采购决策]; ">以下是每个步骤的详细说明。
详细选购步骤与依据
第一步:明确需求(这是所有选择的前提)
用途与场景:
电力传输:如工厂主线路、建筑入户线,选电力电缆(YJV, VV)。
设备控制:如连接仪表、控制器,选控制电缆(KVV)。
特殊环境:如高层建筑、地铁、医院(消防要求高),选**阻燃(ZR)/耐火(NH)电缆;如数据中心、船舶,可选低烟无卤(WDZ)**电缆。
资料来源:文档《中晨线缆-入门知识培训》详细列出了不同型号电缆的适用场合。
电压等级 (U₀/U):
0.6/1kV:最常见的低压等级,用于绝大多数场合。文档中《额定电压0.6/1kV交联聚乙烯绝缘电力电缆》一节对此有详细说明。
3.6/6kV~26/35kV:中压等级,用于电网、大型工厂内部输电。需选择特殊的中压电缆。
确认您的设备和工作电压,选择电压等级相符或更高的电缆。
芯数与截面:
文档依据:《湖北中晨电缆入门知识培训.pptx》提供了详细的电缆截面计算公式和案例(如:
S={(I*P*L)/∆U}*1.732),并强调“截面积偏小会导致电压质量下降、线路损耗过大,严重的甚至电缆过热烧毁”。芯数:照明回路常用2芯(L+N);三相设备常用3芯(L1+L2+L3)或4芯(L1+L2+L3+N);控制线路芯数较多。
截面:根据 “负载功率” 和 “敷设长度” 计算得出。截面宁大勿小,否则会导致过热、短路、火灾隐患。
第二步:选择型号(技术核心)
电缆型号是其性能的代号,必须读懂。
导体材质:
铜芯 (T,通常省略不写):导电率最高,韧性好,连接可靠,首选。如YJV。
铝芯 (L):导电率低(需更大截面),重量轻,价格便宜。如YJLV。文档《中晨线缆-基础知识培训》对比了铜和铝的性能数据。
结论:优先选择铜芯电缆,尤其对于重要线路。
绝缘材料(影响耐温、载流量和寿命):
交联聚乙烯 (YJ):主流选择。耐热性好(90℃),载流量大,过载能力强,更环保。文档《第一视角了解电缆销售入门.doc》强调:“YJV是市场的主流和首选,几乎适用于所有场合。”
聚氯乙烯 (V):耐热性较差(70℃),价格最便宜。文档指出“VV就是普通塑料,性能稍差但更便宜”,适用于预算有限的固定敷设。
护套与铠装(影响机械防护和环境适应性):
22:双钢带铠装,抗压。
32:细圆钢丝铠装,抗拉。
护套:聚氯乙烯护套(V)最常用;聚乙烯护套(Y)耐候性更好。
铠装:需要直埋、承受压力或可能遭受外力冲击时,必须选择铠装电缆。
文档依据:文档中的型号表(如YJV22, VLV22)明确列出了各型号的适用场合,如“直埋”、“能承受机械外力”。
特殊功能(影响安全性):
阻燃 (ZR):着火后能自熄,不延燃。分A/B/C三级,A级阻燃性最好。用于人员密集场所。
耐火 (NH):在火焰中能维持一段时间的正常通电。用于消防系统、应急照明等生命线工程。
低烟无卤 (WDZ):燃烧时烟密度低,无毒气腐蚀。用于地铁、机场、医院等密闭场所。
文档依据:文档《培训资料(销售)_纯图版.pdf》对ZR、NH、WDZ等代号的含义和等级划分有详细解释。
第三步:核实资质与质量(避免采购到劣质产品)
CCC认证:文档《海关科普》强调:“家庭常用的电线电缆属于强制性产品认证目录内产品,必须获得CCC认证后才可以销售。” 这是底线,无CCC标志即为不合格产品。
执行标准:核对产品合格证上的执行标准号是否与最新国标一致。
质量鉴别(文档《海关科普》提供的实用方法):
看标志:印字清晰、耐擦,内容完整(厂名、型号、规格、电压等级、CCC标志)。
看铜材:优质铜芯呈光亮紫红色,手感柔软。劣质铜芯发黑、发白或发黄,韧性差。
看绝缘:反复弯曲后挤压处不发白、不开裂;绝缘层难以撕下。
称重量:劣质电缆往往长度不足、截面偏小、铜芯杂质多,导致重量轻。
最终采购清单核对
在下单前,请确保您的采购清单包含以下完整信息: 型号 + 电压 + 芯数×截面 + 长度
YJV22:铜芯交联聚乙烯绝缘钢带铠装聚氯乙烯护套电力电缆0.6/1kV:额定电压3×95+1×50:3根95mm²主线芯 + 1根50mm²中性线1000米:采购长度
遵循以上步骤,您就能基于文档提供的专业信息,做出准确、安全的电缆采购决策。

